Instance Verification Kit (IVK)
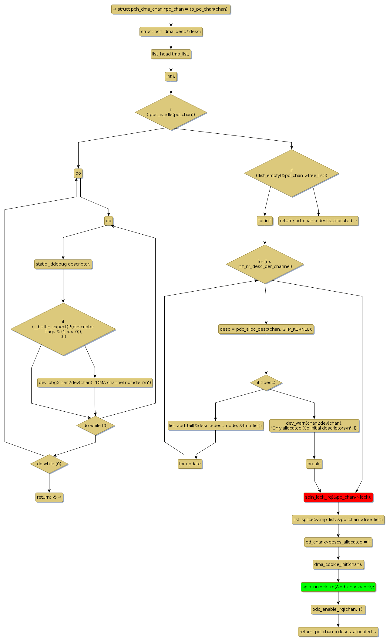
spin lock @ [13919+30+/linux-3.19-rc1/drivers/dma/pch_dma.c]
Instance Signature: lock
|
The Matching Pair Graph:
|
|
Function Name
|
Control Flow Graph (CFG)
|
Events Flow Graph (EFG)
|
Source Correspondence
|
|
pd_alloc_chan_resources
|
|
|
[13328+23+/linux-3.19-rc1/drivers/dma/pch_dma.c]
|